文献解析

近日,上海交通大学医学院附属第九人民医院骨科顾冬云教授、干耀恺教授合作在《Journal of Cachexia, Sarcopenia and Muscle 》杂志发表了题为“Annexin A2 Causes Motor Incoordination via Muscle-Cerebellum Axis in Sarcopenia”的研究论文。
该论文发现Annexin A2(ANXA2)是肌少症中“肌肉–小脑轴”的关键介导因子:它通过下调 Neu2 促进肌肉萎缩,并通过靶向 CB2R 导致运动协调障碍。同时发现异甘草素是一种可有效靶向 ANXA2、从而改善运动功能缺陷的化合物。
肌少症
肌少症(sarcopenia)是一种以骨骼肌量减少、肌力下降和/或躯体功能减退为特征的老年综合征,除影响日常活动能力外,还常伴随明显的运动协调与平衡障碍。
临床研究普遍报道,肌少症患者更易出现姿势控制受损、跌倒风险增加,并可表现为压力中心指标异常、单腿站立时间缩短以及Timed Up and Go(TUG)测试用时延长等客观功能缺陷。上述运动障碍可能与多因素共同作用有关,包括肌肉/脂肪量变化、肌力下降以及内分泌代谢因素(如甲状旁腺激素水平)等,但其分子层面的机制仍缺乏系统阐明。
骨骼肌不仅是运动器官,也被视为重要的内分泌器官。肌肉可分泌多种肌源性因子(myokines),参与调控代谢、炎症及多种生理过程,并可与脑组织发生“肌肉—脑”互作。其中,鸢尾素等肌因子已被证实可在运动后进入脑内并改善神经功能。与此同时,小脑作为运动协调的关键中枢,其浦肯野细胞功能异常可导致共济失调样表现。由此推测,“肌肉—小脑轴”可能在肌少症运动协调障碍中发挥重要作用,但目前相关机制研究仍十分有限。
系统探讨肌肉—小脑轴在肌少症运动协调障碍中的作用及其分子机制,为理解肌少症相关神经肌肉互作与潜在干预靶点提供依据。
项目研究
首先作者使用自然衰老模型小鼠,检测了小鼠的运动平衡表现及肌肉功能。研究发现,衰老小鼠的运动平衡表现明显较年轻小鼠变差,同时肌肉功能也较年轻小鼠降低,表现为典型的肌少症表现。
![]()

老年小鼠的运动平衡表现及肌肉功能
之后通过蛋白组测序进行筛选,作者发现相比年轻小鼠,老年小鼠的肌肉和小脑中ANXA2的表达均升高,提示ANXA2可能是“肌肉-小脑”轴的关键因子。

ANXA2在衰老小鼠的肌肉及小脑中均表达升高
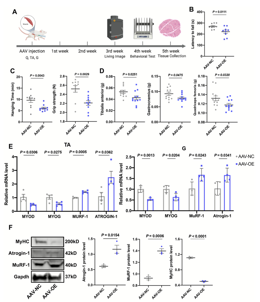
通过腺相关病毒注射,过表达小鼠肌肉内的ANXA2后,作者发现,过表达小鼠的平衡功能表现较对照组明显变差,同时ANXA2过表达后,小鼠的肌肉力量、肌肉质量均会下降,肌肉内成肌相关基因MyoD和MyoG表达降低,而萎缩相关基因MuRF-1、Atrogin-1表达升高,提示肌肉内过表达ANXA2会影响肌肉的功能,同时影响小鼠平衡功能。

![]()
肌肉内过表达ANXA2对小鼠行为学表现的影响
进一步,作者研究了ANXA2对平衡功能的直接影响。通过腹腔注射、脑立体定位注射ANXA2,作者发现ANXA2均对小鼠的平衡功能造成了影响。且通过化学遗传的手段可有效减轻ANXA2的影响。

ANXA2对运动平衡的影响
最后,作者研究了异甘草素(ISL)对于老年小鼠运动平衡及肌肉功能的影响。通过灌胃ISL 8周后进行行为学及组织学检测,结果显示ISL可有效提高小鼠的肌肉力量、平衡功能,同时降低MuRF-1、Atrogin-1、ANXA2的表达,提示ISL是改善肌少症平衡障碍的潜在治疗方案。

异甘草素对老年小鼠运动平衡及肌肉功能的影响
研究结论
ANXA2是肌少症中“肌肉–小脑轴”的关键介导因子:它促进肌肉萎缩,并导致运动协调障碍。异甘草素是一种可有效靶向ANXA2、从而改善运动功能缺陷的化合物。这些发现表明ANXA2可能成为潜在治疗靶点,同时提示异甘草素有望作为缓解肌少症相关运动协调障碍的有前景策略。
吉满助力
本研究中所用的ANXA2过表达腺相关病毒和ANXA2干扰腺相关病毒均由吉满生物(Genomeditech)提供。 了解更多质粒构建,病毒包装,稳转株构建,敲除细胞株,报告基因检测等相关服务。欢迎访问吉满生物官网:www.genomeditech.com 免费咨询电话:400-627-9288
原文引用
“To overexpress ANXA2 in muscles, AAV8-tMCK-mANXA2–3flag-T2A-EGFP-WPRE (overexpression, shown as AAV-OE) and AAV8-tMCK-Scramble-3flag-T2A-EGFP-WPRE (control, shown as AAV-NC) were constructed by Genomeditech (Shanghai) Co. Ltd.
To knock down the ANXA2 levels in muscles, AAV8-shANXA2-T2A-EGFP-WPRE (knockdown, shown as shANXA2) and AAV8-scramble-T2A-EGFP-WPRE (control, shown as shNC) were obtained from Genomeditech (Shanghai) Co. Ltd.
To knock down the CB2R in cerebellums, AAV9-shCB2R-EGFP (knockdown, shown as AAV-shCB2R) and AAV9-scramble-EGFP (control, shown as AAV-shNC) were purchased from Genomeditech (Shanghai) Co. Ltd.
The sequences of shANXA2 and shCB2R are listed in Table S3. For neuronal excitation, AAV9-L7-6-hM3D(Gq)-mCitrine and AAV9-L7-6-mCitrine were provided by Genomeditech (Shanghai) Co. Ltd.”
文献原文
https://doi.org/10.1002/jcsm.70203
来源:课题组供稿